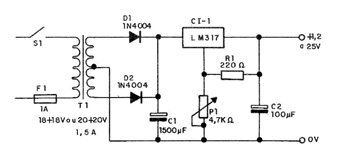
Este projeto é de grande utilidade pois serve tanto para a alimentação de equipamentos em prova como dos próprios provadores de componentes que descrevemos neste livro. A base do circuito é um regulador de tensão integrado LM317 que pode fornecer nesta fonte tensões de saída de 1,2 a 25 Volts, ajustadas num potenciômetro.
















