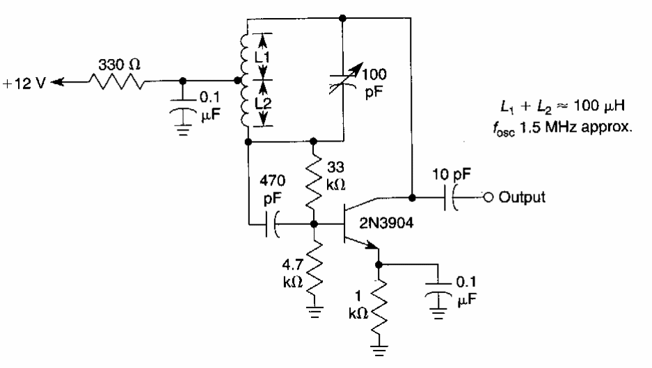
Este circuito foi encontrado numa documentação americana antiga. O transistor é de uso geral e a bobina indicada é para 1,5 MHz. Enrole 50 + 50 espiras de fio 28 num bastão de ferrite para 1 MHz.
Este circuito foi encontrado numa documentação americana antiga. O transistor é de uso geral e a bobina indicada é para 1,5 MHz. Enrole 50 + 50 espiras de fio 28 num bastão de ferrite para 1 MHz.