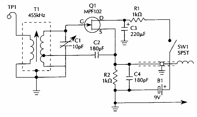
Este oscilador usa um pequeno transformador de FI obtido de um rádio transistor antigo. O FET admite equivalentes. O circuito pode ser usado na calibração de rádios.

 


| Clique na imagem para ampliar |

 

 

NO YOUTUBE


NOSSO PODCAST