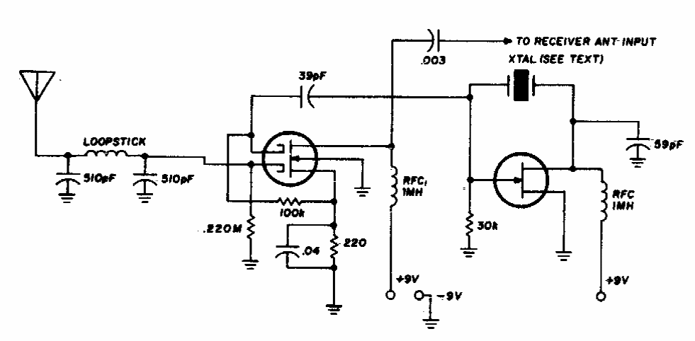
Com este circuito é possível receber sinais de 3 600 Hz a 100 kHz na faixa de 3,5 MHz, determinada pelo cristal. Os transistores de efeito de campo são tipos de uso geral.

 


| Clique na imagem para ampliar |

 

 

 

NO YOUTUBE


NOSSO PODCAST