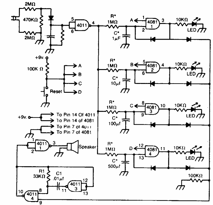
Encontramos este circuito numa publicação inglesa dos anos 70. O circuito usa LEDs para indicar falhas ou cortes da energia da rede de alimentação. A fonte é uma bateria de 9 V.
Encontramos este circuito numa publicação inglesa dos anos 70. O circuito usa LEDs para indicar falhas ou cortes da energia da rede de alimentação. A fonte é uma bateria de 9 V.