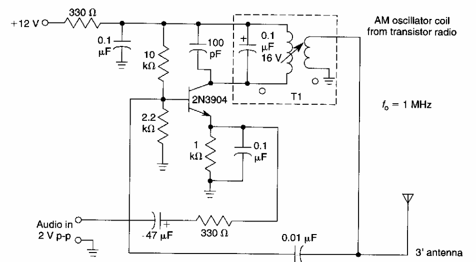
Este circuito simples de microfone sem fio para a faixa de AM foi encontrado numa documentação americana antiga. A bobina é a osciladora de um rádio AM antigo.

 


| Clique na imagem para ampliar |

 

 

NO YOUTUBE


NOSSO PODCAST