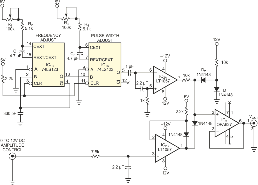
Com base em lógica TTL este circuito pode variar tanto a frequência como a largura de pulso de um sinal retangular. Componentes equivalentes podem ser testados.

 


| Clique na imagem para ampliar |

 

 

 

NO YOUTUBE


NOSSO PODCAST