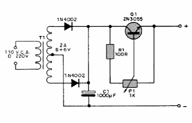
Esta fonte foi originalmente indicada para trabalhos com galvanoplastia, O transformador é de 2 A ou mais. O transistor deve ser dotado de dissipador de calor.

Esta fonte foi originalmente indicada para trabalhos com galvanoplastia, O transformador é de 2 A ou mais. O transistor deve ser dotado de dissipador de calor.
