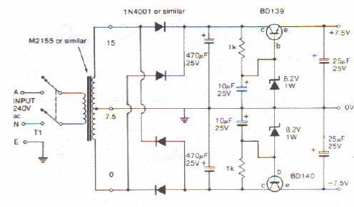
Com a troca do zener podem ser obtidas outras tensões de saída para esta fonte simétrica. Com os transistores indicados a corrente máxima é da ordem de 500 mA.

Com a troca do zener podem ser obtidas outras tensões de saída para esta fonte simétrica. Com os transistores indicados a corrente máxima é da ordem de 500 mA.
