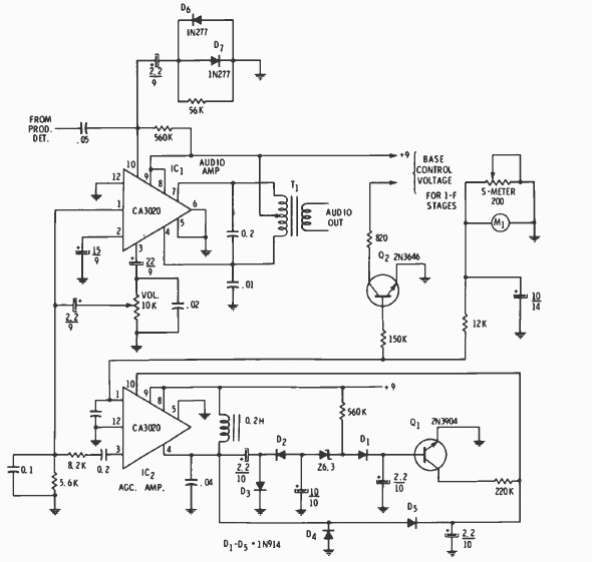
Encontramos este circuito num Radio handbook de 1977. Os componentes usados são da época. O circuito consiste num amplificador de áudio com controla automático de ganho.

Encontramos este circuito num Radio handbook de 1977. Os componentes usados são da época. O circuito consiste num amplificador de áudio com controla automático de ganho.
