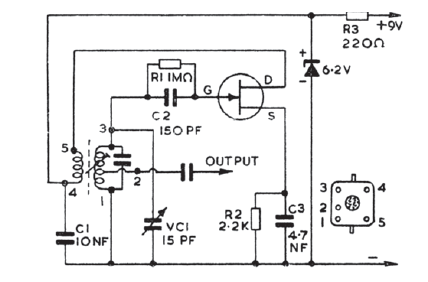
Este oscilador para recepção de sinais de SSB se destina a receptores com FI de 455 kHz. O circuito é de uma documentação inglesa e a bobina é uma FI de rádio comum.

Este oscilador para recepção de sinais de SSB se destina a receptores com FI de 455 kHz. O circuito é de uma documentação inglesa e a bobina é uma FI de rádio comum.
