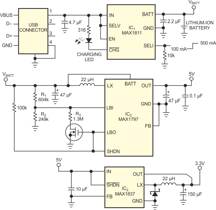
Com base nos circuitos integrados MAX1797, MAX1811 ou MAX1937 da Maxim, este circuito permite tirar alimentação da USB para projetos com lógica de 5 V e 3,3 V. A corrente máxima é da ordem de 500 mA, conforme a versão.
Com base nos circuitos integrados MAX1797, MAX1811 ou MAX1937 da Maxim, este circuito permite tirar alimentação da USB para projetos com lógica de 5 V e 3,3 V. A corrente máxima é da ordem de 500 mA, conforme a versão.