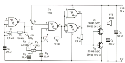
Trata-se de um interessante brinquedo contendo vários potenciômetros e chaves, possibilitando às crianças criarem os mais diversos efeitos sonoros. O circuito completo é dado na figura. Esse circuito também pode ser usado em festas e emissoras de rádio para criação de alguns efeitos ou para chamadas: nesse circuito temos dois osciladores interdependentes formados em torno de duas das portas NAND do 4093. O primeiro oscilador gera intermitências que são controladas por P, As chaves S1 e S2 aplicam o sinal deste oscilador ao oscilador seguinte, que gera um tom de áudio cuja frequência é controlada por P4. Quando a chave S2 está na posição C, o sinal deste oscilador passa por dois outros potenciômetros P2 e P3, que formam uma rede capaz de controlar a modulação do segundo oscilador. O ajuste de todos os potenciómetros de forma combinada possibilita a criação dos mais diversos tipos de sons. O sinal final obtido é amplificado digitalmente pelas outras duas portas do 4093 e aplicado a uma etapa de potência com transistores complementares. Essa etapa fornece um bom sinal de áudio a um pequeno alto-falante. O circuito pode ser alimentado com tensões a partir de 6 V, obtidas de quatro pilhas. Para maior tensão deve ser usada fonte e os transistores precisam ser trocados pelos indicados no diagrama, sendo montados em dissipadores de calor.
















