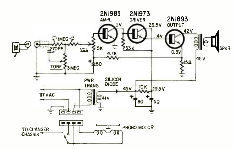
Este circuito de amplificador de áudio foi encontrado na revista Radio Electronics de junho de 1966. O circuito é do tipo comercial da RCA sendo alimentado pela rede de energia.

Este circuito de amplificador de áudio foi encontrado na revista Radio Electronics de junho de 1966. O circuito é do tipo comercial da RCA sendo alimentado pela rede de energia.
