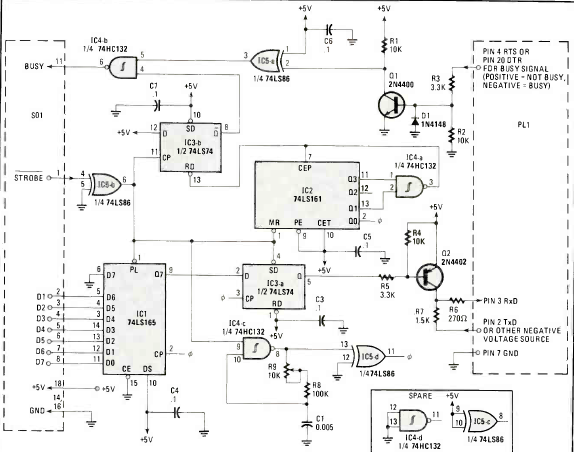
Este circuito foi encontrado na revista Radio Electronics de maio de 1985. Ele se aplica a computadores da época com a saída Centronics. No entanto, vale à pena analisar seu funcionamento para eventuais restaurações ou adaptações.

Este circuito foi encontrado na revista Radio Electronics de maio de 1985. Ele se aplica a computadores da época com a saída Centronics. No entanto, vale à pena analisar seu funcionamento para eventuais restaurações ou adaptações.
