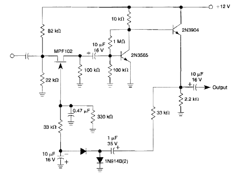
Este circuito é de uma publicação dos anos 90 denominada William Sheets. O circuito consiste numa etapa que tem o ganho de acordo com a intensidade do sinal.

Este circuito é de uma publicação dos anos 90 denominada William Sheets. O circuito consiste numa etapa que tem o ganho de acordo com a intensidade do sinal.
