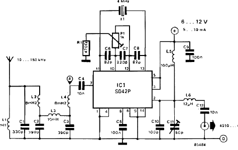
Com este circuito sinais da faixa de 10 kHz a 150 kHz podem ser recebidos próximos de 4 MHz de um receptor de ondas curtas. O circuito é de uma 303 Circuits dos anos 90.

Com este circuito sinais da faixa de 10 kHz a 150 kHz podem ser recebidos próximos de 4 MHz de um receptor de ondas curtas. O circuito é de uma 303 Circuits dos anos 90.
