Muitos estudantes de Engenharia se deparam no decorrer de seu curso com as fórmulas de Euller, as Séries e as benditas Transformadas de Fourier. Muitos se perguntam pra que aprender tantos cálculos? Vou utilizar isso algum dia? A ideia básica deste projeto foi mostrar de forma prática e didática uma aplicação da Transformada Rápida de Fourier.

Nota: Artigo publicado na Revista Saber Eletrônica 448 de 2010.
Em seu Application Note AN2067, a STMicroelectronics descreve o projeto de um controle de brilho para LEDs brancos usando seu microcontrolador VIPer53. Baseados no Application Note, preparamos este artigo. Mais informações podem ser obtidas no PDF baixado do próprio site da empresa.
Este projeto é indicado para LEDs brancos do tipo monochip. A melhor maneira de se alimentar este tipo de LED é através de uma fonte de corrente ou fonte de corrente constante, de modo a se poder ter uma ampla faixa de tensões de entrada em seu circuito, além de contarmos com a possibilidade de ligar diversos deles em série.
A forma mais conveniente de se controlar o brilho desses LEDs é através de um controle PWM (gerador de corrente). Este controle PWM tem a vantagem de admitir diversas tensões de entrada e, além disso, proporcionar um isolamento galvânico.
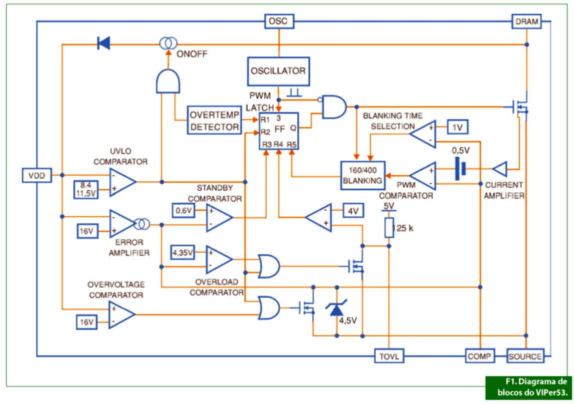
O VIPer53
Este componente é o primeiro multichip da família VIPer, da STMicroelectronics. Ele possui uma saída muito baixa Rds(on), da ordem de 1 ohm, o que possibilita o controle de potências até 35 W É fornecido em invólucro DIP-8 sem a necessidade de dissipador de calor, o que atende às necessidades de alta eficiência, graças a sua baixa dissipação de potência.
Começamos por dar o diagrama de blocos do VIPer53 na figura 1. Neste componente, temos um oscilador ajustável que fornece uma corrente PWM numa frequência fixa de comutação. A corrente de pico drenada é fixada em cada ciclo pela tensão presente no pino COMP. A faixa útil deste pino vai de 0,5 V a 4,5 V com uma corrente drenada correspondente de 0 a 2 A.
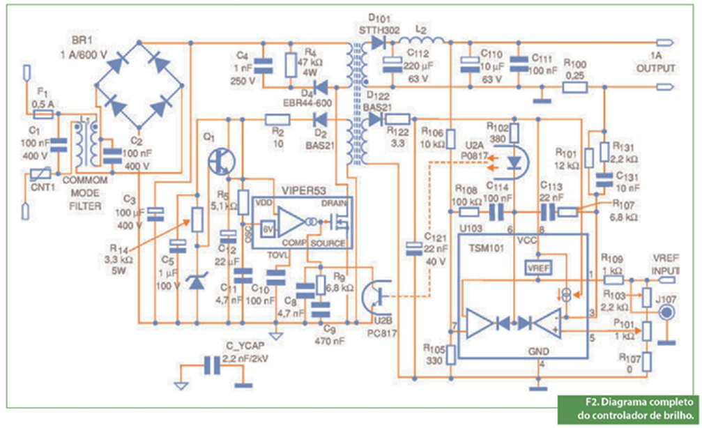
Este pino COMP também pode ser empregado como uma entrada quando usado na configuração de feedback secundário, ou como saída quando o pino do amplificador de erro interno conectado ao Vdd está operando como feedback primário para regular a tensão Vdd em 15 V. O comparador de sobtensão Vdd aplica uma alta tensão à fonte de corrente de partida, que é desligada durante a operação normal do dispositivo. Este recurso, em conjunto com a capacidade de operação em modo burst (salva), possibilita a drenagem de uma potência muito baixa de entrada no modo stand by, quando o conversor está pouco carregado. Detalhes sobre a operação do circuito podem ser obtidos na documentação da STMicroelectronics. O diagrama completo do conversor ajustável (controle de brilho), é dado na figura 2.
Controle de Brilho e Ruído
Como a cor branca é obtida em dois picos do espectro (azul e amarelo), há uma dependência entre a corrente e a cor branca obtida. Existe também a necessidade de se otimizar o transformador de modo a reduzir a emissão de ruído audível. Isso acontece porque a maior parte desse ruído é emitida pelo núcleo do transformador.
Na figura 3 temos a curva de regulagem na entrada. A figura 4 mostra a regulagem da tensão de carga. A eficiência, que se aproxima de 90% para potências de saída em torno de 40 W, é dada ma figura 5. Nela, temos a eficiência para várias tensões de entrada.
Finalmente, temos na figura 6 a placa de circuito impresso sugerida pela STMicroelectronics.





















