Os mais antigos que montaram muitos amplificadores valvulados certamente conhecem. Mas, mesmo os mais modernos que ainda curtem essa tecnologia sabem o que é. Vamos explicar. OTL significa Output Transformerless ou saída sem transformadores. Como todos sabem um dos componentes caros de um bom amplificador de áudio é o transformador de saída.
Ele é tanto maior e mais pesado quanto maior for a potência do amplificador. Ele é necessário porque as válvulas na configuração normal dos amplificadores, push-pull classe B, têm alta impedância de saída e os alto-falantes são de baixa, exigindo a presença desse componente conforme mostra a figura 1.
Isso também ocorre com os transistores, que numa configuração normal classe B precisa de um transformador de saída para casar a alta impedância do circuito com a baixa impedância do alto-falante, conforme mostra a figura 2.
Mas, se com os transistores é possível obter o sinal amplificado com baixa impedância, eliminando a necessidade do transformador, por que não fazer o mesmo com as válvulas.
Assim, isso realmente é possível se analisarmos o circuito com transistor mostrado na figura 3 em que usamos uma configuração de coletor comum tirando o sinal do emissor.


Nossos antepassados que só conheciam a válvula não sabiam que era possível fazer isso com transistores, que ainda não existiam, mas sabiam que, da mesma forma que os transistores, as válvulas podiam ser utilizadas com 3 configurações, conforme mostra a figura 4.

Na configuração e catodo comum, que equivale a configuração de emissor comum temos uma alta impedância de entrada e uma alta impedância de saída. Na configuração de grade comum, que equivale à configuração de base comum temos baixa impedância de entrada e alta impedância de saída; Finalmente, na configuração de anodo comum ou placa comum, equivalente à configuração de coletor comum emos alta impedância de entrada e baixa impedância de saída.
Essa é a configuração que nos interessa.
Conforme mostra a figura 5, num amplificador valvulado comum temos um pesado transformador de saída que abaixa a impedância das etapas valvuladas de modo a poder excitar o alto-falante.

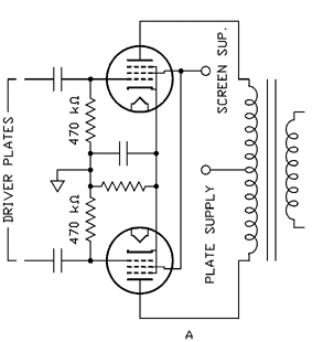
No entanto, podemos tirar o sinal dos catodos das válvulas, exatamente como fazemos com uma etapa complementar transistorizada.
Temos então o circuito da figura 6.

A impedância não é tão baixa como a que obtemos com circuitos transistorizados, mas suficiente baixa para podermos usar alto-falantes até uns 200 ohms, o que ocorria no passado.
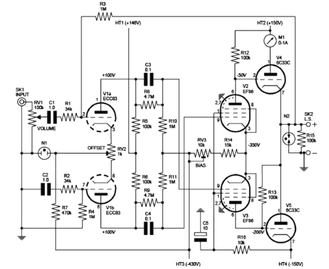
Na figura 7 temos um amplificador completo com saída OTL fornecendo uma boa potência.
Esse amplificador tem 25 W de saída em carga de 8 ohms e 40 W em carga de 16 ohms.
Na figura 8 a montagem do autor que pode ter sua construção vista no artigo do link abaixo. No artigo, além da montagem, o autor fornece o diagrama da fonte de alimentação.
https://audioxpress.com/article/your-can-diy-a-25w-otl-tube-amplifier

Naquela época havia então alto-falantes apropriados para este tipo de circuito, que tinham impedância que se casava com essas etapas de saída sem a necessidade de se empregar um transformador de saída.
https://www.atma-sphere.com/en/ma-1.html


















