Eis uma interessante montagem experimental que permite mostrar de que modo os sensores fotoelétricos funcionam: um oscilador cuja frequência depende da intensidade da luz que incide num elemento sensível. Bem ajustado, este aparelho experimental também pode funcionar com um sensível alarme de luz ou de sombra. Trata-se de uma montagem especialmente recomendada para demonstrações em feiras de ciências, ou como trabalho prático para cursos de eletrônica.
Um oscilador de áudio produz sinais elétricos cujas frequências são as mesmas dos sons audíveis.
Quando aplicamos estes sinais a um alto-falante, eles produzem sons que podemos ouvir claramente.
Neste projeto propomos a montagem de um oscilador com algumas características fora do comum: os sinais que ele produz são controlados por um sensor de luz.
Em função da quantidade de luz que incide neste sensor de frequência do som, e portanto sua tonalidade, (mais grave ou mais agudo) será diferente.
Com um ajuste mais crítico podemos fazê-lo disparar com a luz ou mesmo com sua ausência, transformando-o num alarde experimental muito sensível, pois o sensor que usamos pode inclusive superar o olho humano em sensibilidade.
Poderemos usar este oscilador para demonstrar os efeitos da luz num circuito eletrônico, em demonstrações de como funcionam os “olhos eletrônicos", ou ainda para criar um simples alarme experimentai muito sensível.
O elemento sensível é um LDR comum e a alimentação vem de apenas duas pilhas pequenas que terão enorme durabilidade em vista de seu baixo consumo.
Como funciona
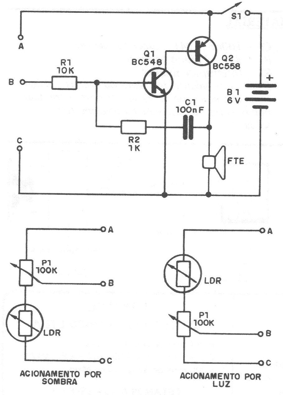
O oscilador usado nesta montagem leva dois transistores complementares, ou seja, um NPN e um PNP. A realimentação, ou o “retorno" do sinal que mantém a oscilação, é feita por meio de um capacitor e um resistor.
O capacitor (C1) é que basicamente determina a frequência central do sinal que vai ser produzido.
Valores entre 47 nF e 120 F podem ser utilizados.
Os valores mais altos produzem sons mais graves enquanto que os valores mais baixos produzem sons mais agudos.
Mas, a frequência também depende do resistor que polariza a base do transistor NPN (Q1).
Se variarmos este resistor, podemos alterar sensivelmente a frequência do som produzido.
Assim, o que fazemos é ligar junto com este resistor um LDR.
O LDR. ou foto-resistor, é um componente cuia resistência depende da quantidade de luz que incide numa superfície sensível, conforme curva mostrada na figura 1.
No escuro, a resistência do LDR é muito alta e no claro sua resistência muito baixa.
Podemos ligar o LDR no circuito de dois modos: no primeiro a incidência de luz faz com que a frequência do oscilador se torne mais alta (agudo) e no segundo mais baixo (grave).
Com o auxílio de um potenciômetro de ajuste podemos levar o oscilador ao limiar do funcionamento, o que ocorrerá quando a luz incidir ou quando deixar de incidir no LDR, conforme seu modo de ligação.
Montagem
Na figura 2 damos o diagrama completo do oscilador solar, por onde observamos as duas possibilidades de ligacão do LDR.
Na figura 3 temos a montagem realizada numa ponte de terminais.
O conjunto poderá posteriormente ser instalado numa caixa fechada ou com base de madeira, caso seja usado em demonstrações, tornando visíveis todas as suas partes.
Além dos cuidados convencionais de montagem temos as seguintes recomendações a fazer:
O LDR pode ser de qualquer tipo redondo, inclusive aproveitado de velhos televisores que tenham controle automático de luminosidade.
O fio de ligação ao LDR deve ter no máximo 10 metros para não ocorrerem problemas de oscilações.
O capacitor C1 pode ter seu valor modificado caso o leitor queira abranger outra faixa de frequência dos sons produzidos.
Para melhor qualidade de som, o alto-falante deve ter pelo menos 10 cm de 4 ou 8 ohms de impedância.
Prova e uso
Coloque as pilhas no suporte e faça a ligação do LDR conforme a versão desejada: acionamento por luz ou sombra,
Ligue o interruptor geral e ajuste o potenciômetro até que haja emissão de som. Ilumine o LDR ou faça sombra, conforme sua versão, e verifique a alteração do som.
Se quiser provar a unidade como alarme, coloque o potenciômetro na posição em que o oscilador fique prestes a funcionar e depois faça incidir sombra no LDR.
Verifique seu funcionamento: a sensibilidade depende do ajuste.
A sensibilidade poderá ser aumentada com o uso de uma lente convergente na frente do LDR.
Na figura 4 damos um exemplo de alarme experimental de passagem que opera quando o feixe de luz da lâmpada como é interrompido.
O alarme tocará quando isso acontecer.
Lista de Material
Q1 - BC548 ou equivalente
Q2 - BC558 ou equivalente
LDR - LDR comum redondo
P1 – 100 k - potenciômetro simples
RI - 1 k x 1/8 W - resistor (marrom, preto, laranja)
R2 – 1 k x 1/8 W - resistor (marrom, preto, vermelho)
C1 - 1 000 nF (104) - capacitor cerâmico
B1 – 3 V ~ 2 pilhas pequenas
S1 - Interruptor simples
FTE - alto-falante de 8 ohms ou 4 ohms – 10 cm
Diversos: ponte de terminais, suporte para duas pilhas, caixa ou base para montagem, fios, solda etc.



















