Este artigo é parte do meu livro Robótica, Mecatrônica e Inteligência Artificial - Robotics, Mechatronics and Artificial Intelligence (esgotado) publicado nos Estados Unidos. Ele mostra um sensor de desligamento de corrente baixa com debounce.
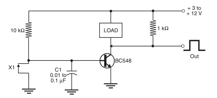
O circuito mostrado pela figura 1 desliga a carga quando o sensor está fechado. O transistor é escolhido de acordo com a corrente de carga.
O capacitor pode ter valores entre 0,01 e 10 μF, dependendo da aplicação. A carga pode ser substituída por um resistor de 1 kΩ. Com R = 10 kΩ e C = 0,047 μF, o circuito pode ser usado como um condicionador de contato que excita circuitos TTL e CMOS. Veja outros artigos nesta seção para determinar quais blocos podem ser adicionados a este circuito para controlar cargas de alta corrente.
















