O teste dos circuitos integrados 555 poderá ser realizado com facilidade com a configuração que apresentamos aqui. O circuito descrito a seguir pode ser montado com um soquete de modo que o teste seja feito pelo encaixe do CI. Trata-se de algo de utilidade, caso o leitor use bastante este circuito integrado em seus projetos e montagens.
Nota: Artigo publicado na revista Eletrônica Total 143 de 2010.
Poucos circuitos integrados são tão usados como o 555. Sempre que precisamos de um timer, um oscilador, ou ainda um gerador de formas de onda, este componente logo é lembrado.
No entanto, como no caso da maioria dos circuitos integrados comuns, só existe um meio de provar se um 555 está bom: elaborando um circuito típico em que ele funcione. É o que propomos aqui: um circuito que o leitor pode deixar pronto, exceto pelo 555, que será encaixado no suporte apropriado para o teste.
Se o circuito estiver bom, dois LEDs irão piscar alternadamente; e se não estiver, os LEDs ou acenderão ambos, ou nenhum deles, conforme o tipo de defeito.
Como Funciona
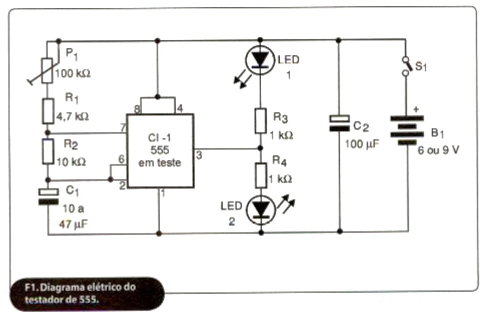
O que temos é um circuito em que o 555 em teste deve funcionar como um oscilador de baixa frequência, que será determinada pelo ajuste de P1 e também por R1, R2 e C1.
Esta frequência, da ordem de fração de hertz até alguns hertz, faz com que dois LEDs ligados na saída do 555 pisquem alternadamente quando ele oscilar.
Com a saída no nível baixo, acende o LED1, e com a saída no nível alto, acende o LED2. Se o circuito integrado não estiver bom, os LEDs não irão piscar.
Montagem
Na figura 1 temos o diagrama completo do aparelho.
Na figura 2 observamos a disposição dos componentes numa placa de circuito impresso. Para encaixar o circuito integrado usamos um soquete DIL de 8 pinos, procurando ter o cuidado de marcar a posição do pino 1, pois se ele for encaixado errado, o circuito de teste irá indicar que ele se encontra ruim, mesmo que não esteja.

Uma outra possibilidade consiste na montagem deste circuito de prova numa matriz de contatos, ou ainda numa placa de circuito impresso universal.
Os LEDs podem ser vermelhos ou de qualquer cor, comuns, e os demais componentes têm suas especificações mínimas de tensão, tolerância e dissipação dadas na lista de materiais.
O conjunto cabe facilmente numa caixinha plástica e pode ser alimentado por pilhas ou uma bateria, ou ainda pode ter bornes para ligação numa fonte.
Outra possibilidade é a montagem do circuito numa matriz de contatos caso o leitor não deseje ter a configuração pronta para uso sempre.
Prova e uso
Para provar o circuito, basta encaixar um 555 bom no suporte e ajustar P, para que os LEDs pisquem alternada- mente na frequência desejada. Para usá-lo é só encaixar o circuito integrado 555 suspeito no soquete, observando sua posição, e verificar se os LEDs piscam alternadamente.
Importante: O circuito só serve para provar Cis 555 comuns e 555 CMOS

















