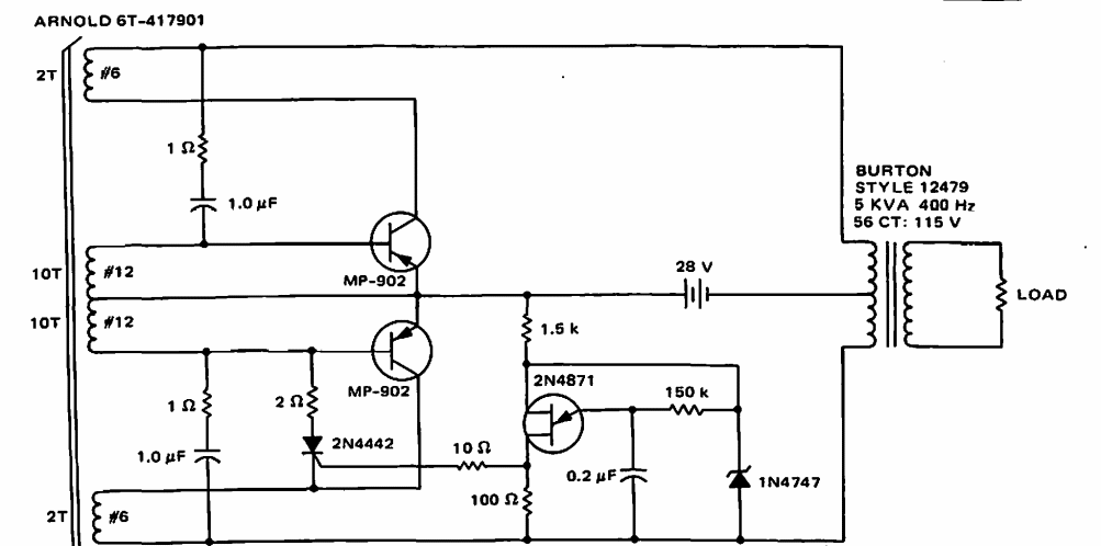
Este circuito foi encontrado numa documentação da Motorola de 1968, fazendo uso de transistores de alta potência e operado em 580 Hz. O circuito emprega um transformador especial.
Este circuito foi encontrado numa documentação da Motorola de 1968, fazendo uso de transistores de alta potência e operado em 580 Hz. O circuito emprega um transformador especial.