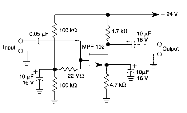
Este circuito foi obtido em documentação americana antiga sendo válido para JFETs comuns. O circuito possui uma compensação de offset para a polarização.

Este circuito foi obtido em documentação americana antiga sendo válido para JFETs comuns. O circuito possui uma compensação de offset para a polarização.
