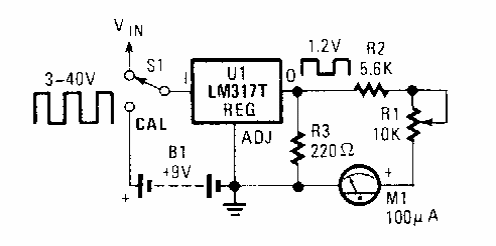
Com base num LM317T, este circuito encontrado numa Popular Electronics trabalha com sinais de frequências até 100 kHz. O circuito usa um medidor analógico de 100 uA.

Com base num LM317T, este circuito encontrado numa Popular Electronics trabalha com sinais de frequências até 100 kHz. O circuito usa um medidor analógico de 100 uA.
