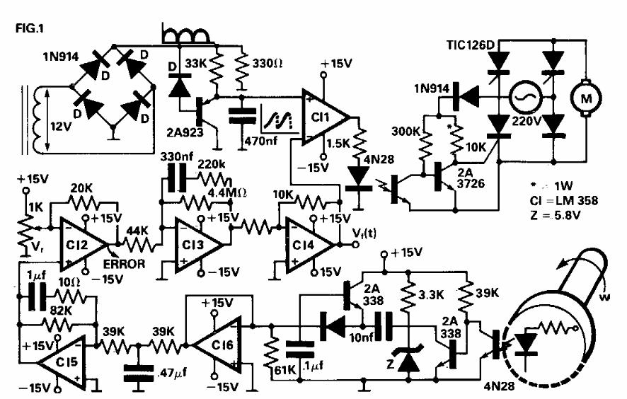
Encontrado numa Electronic Engineering dos anos 80, este circuito faz uso de componentes da época. O circuito pode ser implementado com componentes equivalentes modernos.
Encontrado numa Electronic Engineering dos anos 80, este circuito faz uso de componentes da época. O circuito pode ser implementado com componentes equivalentes modernos.