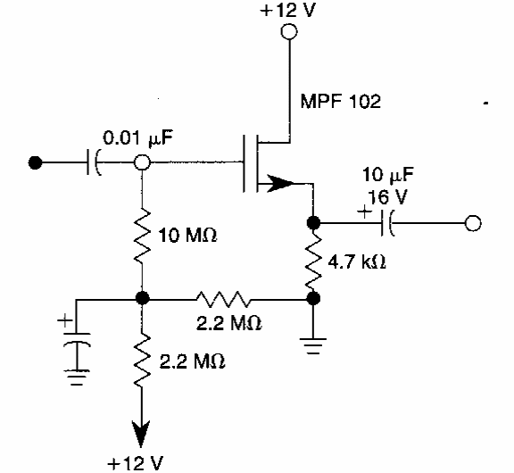
Este circuito de etapa com FET foi obtido em documentação americana antiga, mas pode ser aplicado a qualquer FET. O circuito tem ganho de corrente e características adicionais que dependem do FET utilizado.

Este circuito de etapa com FET foi obtido em documentação americana antiga, mas pode ser aplicado a qualquer FET. O circuito tem ganho de corrente e características adicionais que dependem do FET utilizado.
