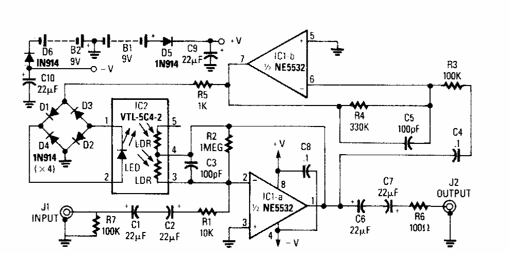
Encontrado num livro de 1992, este circuito se destina a operação com sinais de áudio. Podem ser usados amplificadores operacionais equivalentes. O acoplador óptico é de tipo pouco comum atualmente.
Encontrado num livro de 1992, este circuito se destina a operação com sinais de áudio. Podem ser usados amplificadores operacionais equivalentes. O acoplador óptico é de tipo pouco comum atualmente.