Medidor de ciclo ativo CIR14359S CB7059DE (CIR17321)
Detalhes
Escrito por: Newton C. Braga
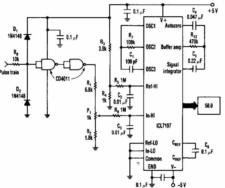
Encontrado numa Electronic Design dos anos 80, este circuito se baseia no ICL7107 que não é um componente fácil de obter atualmente. O circuito é compatível com TTL e CMOS.