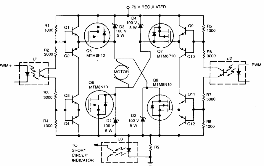
Sugerido por documentação da Motorola dos anos 80, este circuito faz uso de MOSFETs da época. Os MOSFETs podem ser tipos modernos de acordo com a corrente do motor controlado. Os transistores bipolares são de uso geral de acordo com a tensão do circuito.
















