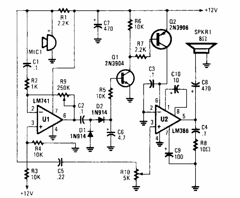
Este circuito de um canal foi encontrado numa Popular Electronics dos anos 90, funcionando como um vox. Os componentes são comuns atualmente.

 


| Clique na imagem para ampliar |

 

 

 

NO YOUTUBE


NOSSO PODCAST