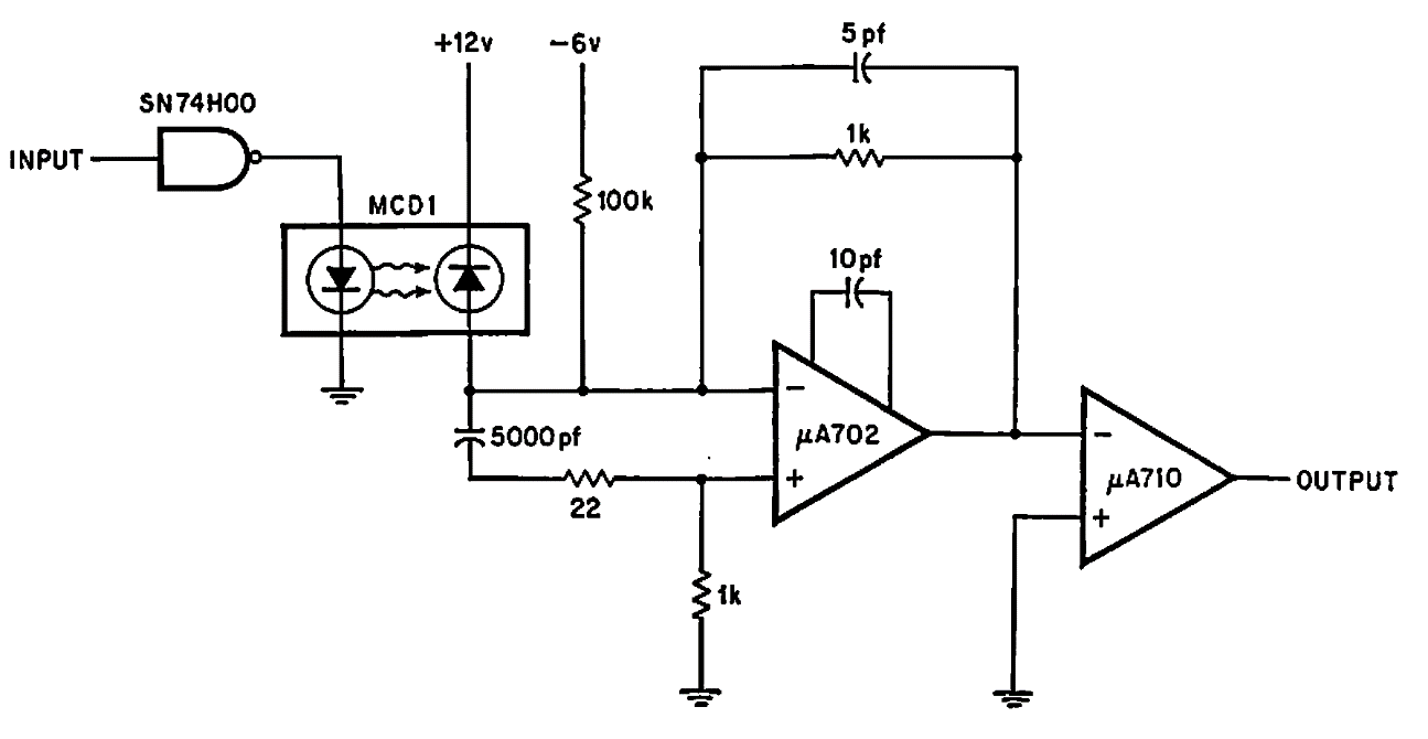
Encontrado em uma publicação americana de 1969, este circuito pode ser adaptado para se usado como shield. Os amplificadores operacionais podem ser de tipos equivalentes modernos.
Encontrado em uma publicação americana de 1969, este circuito pode ser adaptado para se usado como shield. Os amplificadores operacionais podem ser de tipos equivalentes modernos.