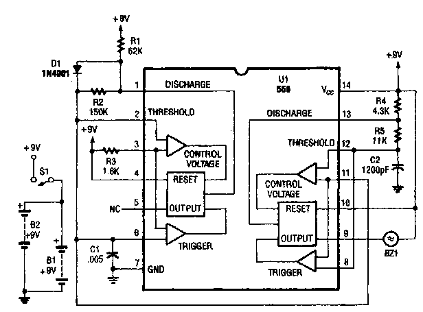
Este circuito foi encontrado num PE Hobbyst Handbook de 1992. O segundo oscilador é um VFO. O circuito usado é um duplo 555 da época.

Este circuito foi encontrado num PE Hobbyst Handbook de 1992. O segundo oscilador é um VFO. O circuito usado é um duplo 555 da época.
