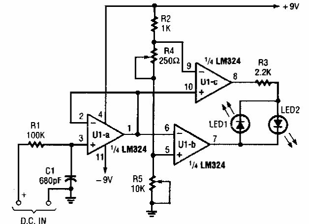
Este circuito foi obtido numa Popular Electronics dos anos 90. Os operacionais admitem equivalentes como 741 ou mesmo comparadores como o LM339.

Este circuito foi obtido numa Popular Electronics dos anos 90. Os operacionais admitem equivalentes como 741 ou mesmo comparadores como o LM339.
