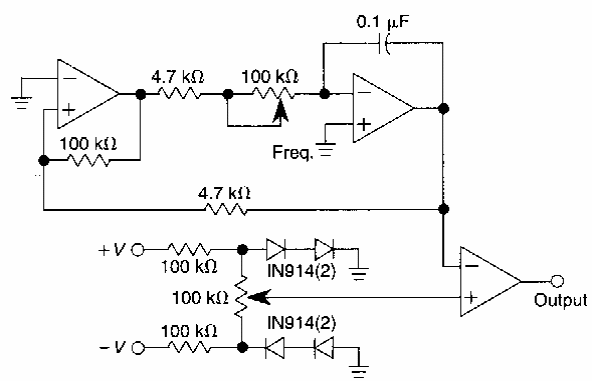
Encontrado em documentação antiga, este circuito pode gerar pulsos de 400 a 4 000 Hz com controle de ciclo ativo de 1% a 99%.

Encontrado em documentação antiga, este circuito pode gerar pulsos de 400 a 4 000 Hz com controle de ciclo ativo de 1% a 99%.
