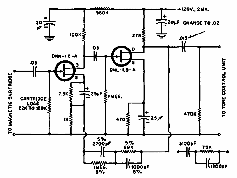
Encontrado em uma Electronics World de 1966, este circuito faz uso de FETs da época. Podem ser usados equivalentes modernos. A alimentação de alta tensão sugere seu uso com amplificadores valvulados.
Encontrado em uma Electronics World de 1966, este circuito faz uso de FETs da época. Podem ser usados equivalentes modernos. A alimentação de alta tensão sugere seu uso com amplificadores valvulados.