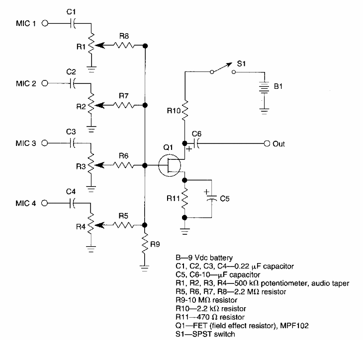
Encontrado numa documentação americana dos anos 90, este circuito tem configuração bastante explorada em outros artigos deste site. O FET pode ser o MPF102 ou equivalente.
Encontrado numa documentação americana dos anos 90, este circuito tem configuração bastante explorada em outros artigos deste site. O FET pode ser o MPF102 ou equivalente.