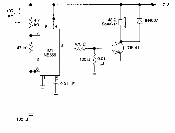
Encontrado numa documentação dos anos 90, este circuito já inclui uma etapa de amplificação. A alimentação de 12 V permite seu uso no carro.