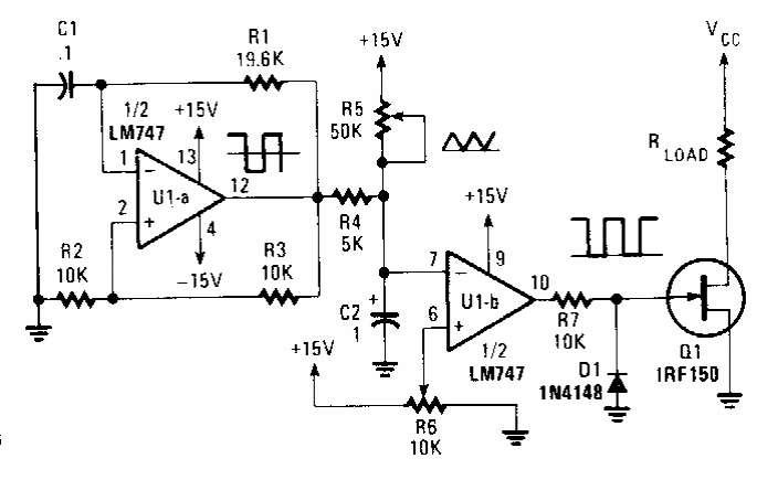
Encontramos este circuito numa Popular Electronics dos anos 90. O circuito pode ser implementado com componentes modernos. O MOSFET de potência é de acordo com a carga controlada.
Encontramos este circuito numa Popular Electronics dos anos 90. O circuito pode ser implementado com componentes modernos. O MOSFET de potência é de acordo com a carga controlada.