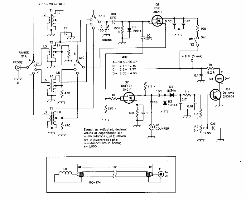
Este circuito sofisticado para diversas faixas de onda foi encontrado numa revista QST para radioamadores. As bobinas são conforme as faixas de onda indicadas no diagrama. O circuito é crítico e os transistores usados pouco comuns.

 


| Clique na imagem para ampliar |

 

 

 

NO YOUTUBE


NOSSO PODCAST