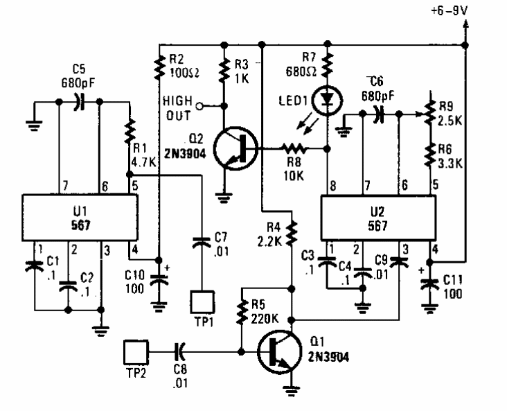
Encontrado numa Popular Electronics dos anos 90, este circuito usa dois reconhecedores de tom PLL para fazer o acionamento por toque de uma carga externa.

 


| Clique na imagem para ampliar |

 

 

 

NO YOUTUBE


NOSSO PODCAST