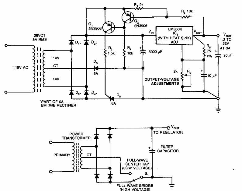
Este regulador de 1,2 a 32 V com 3 A foi encontrado numa EDN dos anos 80. Os componentes de potência devem ser dotados de bons dissipadores de calor.

 


| Clique na imagem para ampliar |

 

 

NO YOUTUBE


NOSSO PODCAST