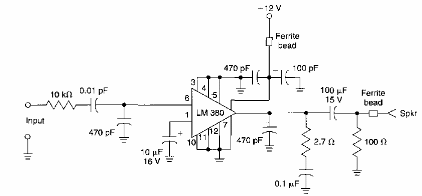
Este circuito foi obtido em documentação americana dos anos 90. O circuito integrado usado é pouco comum atualmente. O circuito tem baixo nível de RFI.

 


| Clique na imagem para ampliar |

 

 

NO YOUTUBE


NOSSO PODCAST