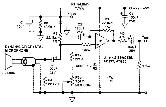
Este circuito foi obtido numa documentação da Analog Devices dos anos 90. A sensibilidade é da ordem de 200 uV e a THD menor de 0,05%. A fonte de alimentação é de 5 V.

Este circuito foi obtido numa documentação da Analog Devices dos anos 90. A sensibilidade é da ordem de 200 uV e a THD menor de 0,05%. A fonte de alimentação é de 5 V.
