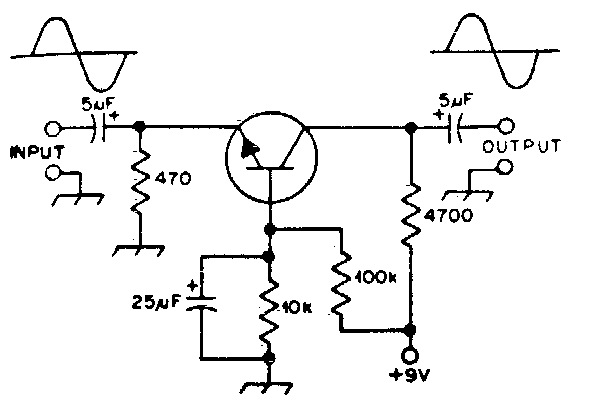
Encontrada numa documentação americana dos anos 80, este circuito para transistores de uso geral tem bom ganho e baixa impedância de entrada. A configuração é de base comum.

Encontrada numa documentação americana dos anos 80, este circuito para transistores de uso geral tem bom ganho e baixa impedância de entrada. A configuração é de base comum.
