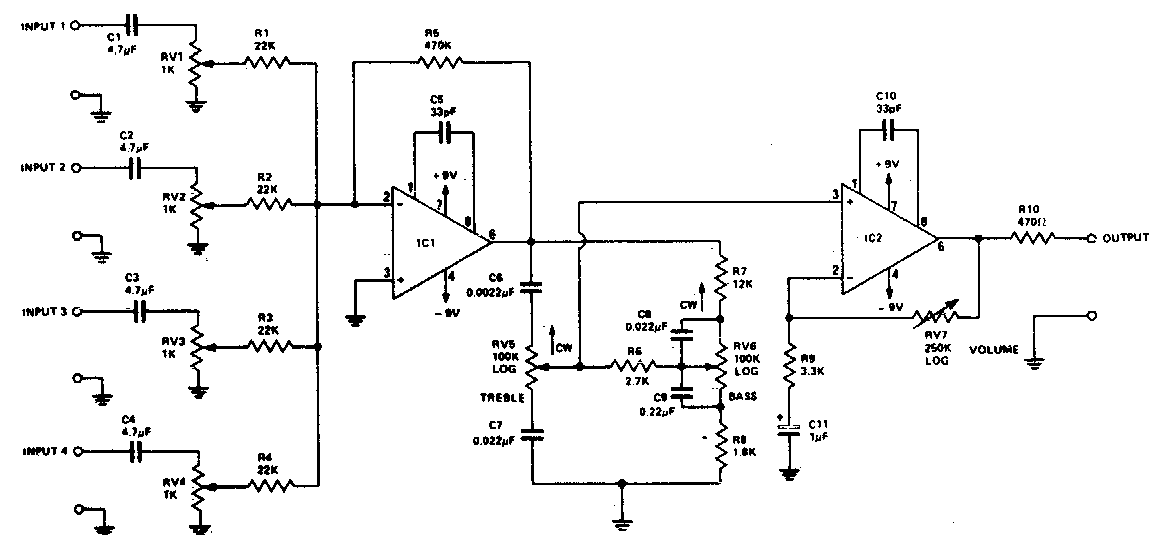
Configurações semelhantes a esta podem ser encontradas em outros pontos desta seção. Esta foi encontrada numa documentação americana dos anos 70. Os integrados usados são da época.
Configurações semelhantes a esta podem ser encontradas em outros pontos desta seção. Esta foi encontrada numa documentação americana dos anos 70. Os integrados usados são da época.