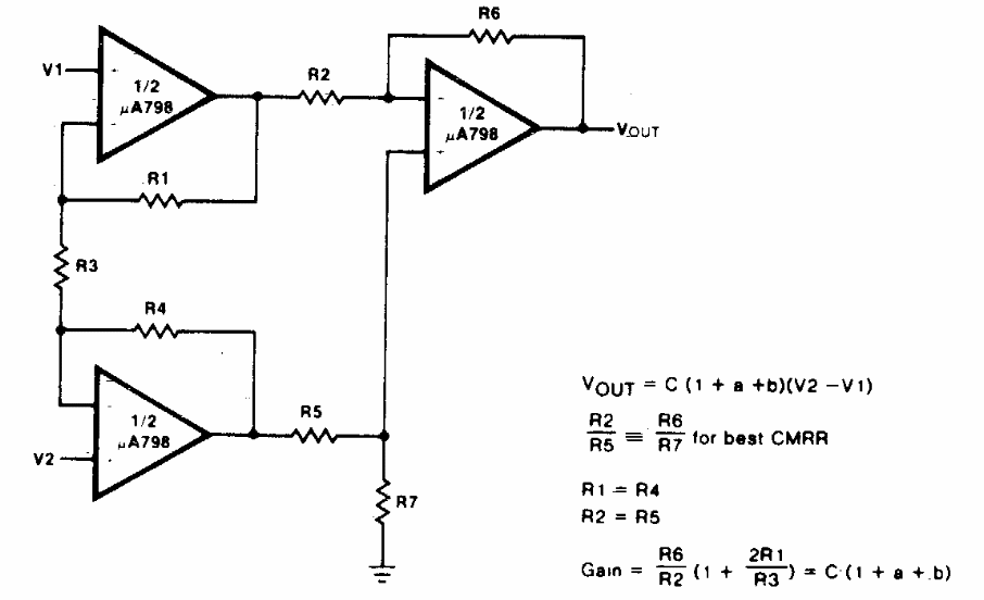
Este circuito de alta impedância de entrada foi encontrado numa documentação americana dos anos 80. A fonte de alimentação deve ser simétrica. O circuito se aplica a operacionais modernos.
Este circuito de alta impedância de entrada foi encontrado numa documentação americana dos anos 80. A fonte de alimentação deve ser simétrica. O circuito se aplica a operacionais modernos.