Seletor de fase para controle remoto CIR16346S CB9265E (CIR19320)
Detalhes
Escrito por: Newton C. Braga
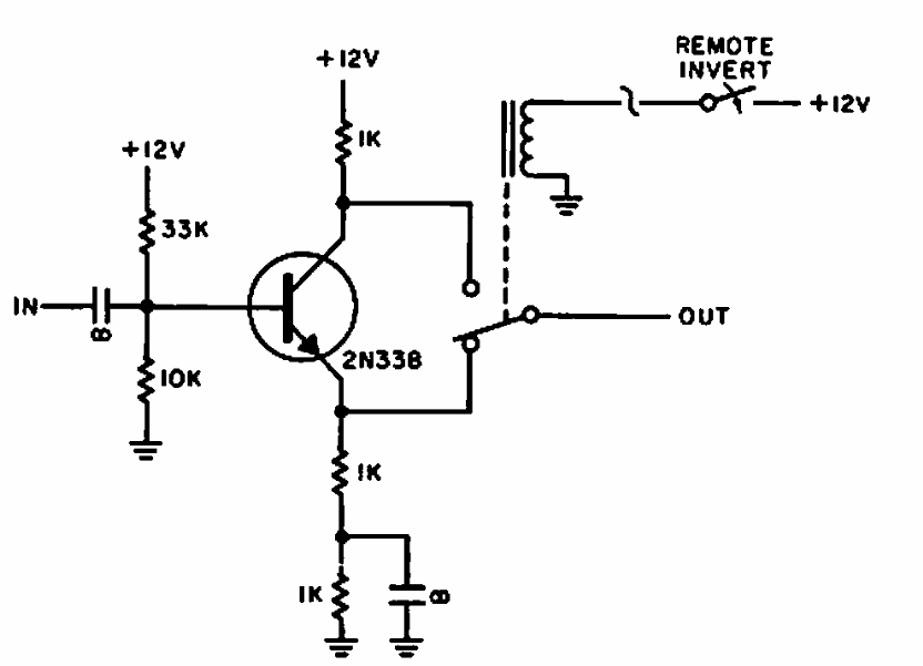
Encontrado numa Electronic Design de 1965, este circuito possibilita a seleção de sinais com fase invertida usando um relé e uma etapa de ganho unitário.