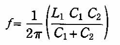
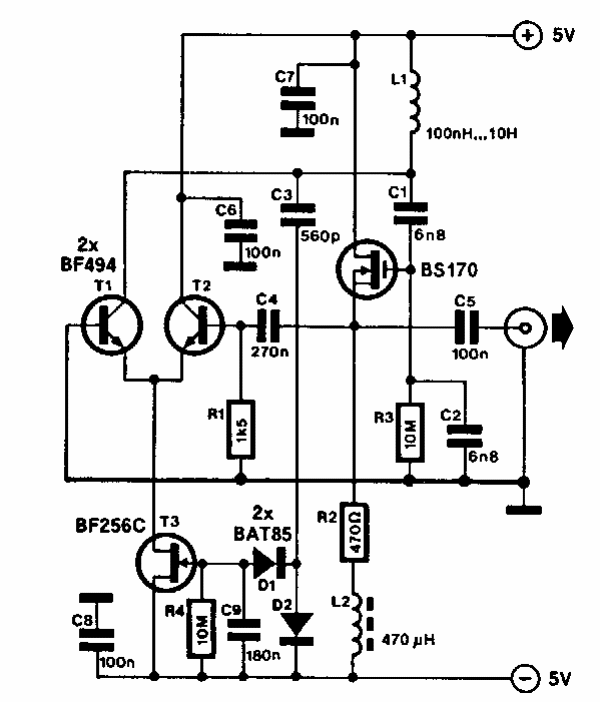
Encontrado em uma Elektor Electronics dos anos 90, este circuito pode gerar sinais de 1 kHz a 9 MHz, dependendo dos componentes usados. Os transistores são comuns admitindo equivalentes.


Encontrado em uma Elektor Electronics dos anos 90, este circuito pode gerar sinais de 1 kHz a 9 MHz, dependendo dos componentes usados. Os transistores são comuns admitindo equivalentes.

