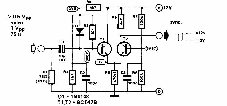
Encontrado numa Elektor dos anos 90, este circuito é utilizado com sinais de TV analógica. Os componentes são comuns ainda hoje.

 


| Clique na imagem para ampliar |

 

 

 

NO YOUTUBE


NOSSO PODCAST